研究背景:
全球对新能源的需求不断增长,使得开发能够替代化石燃料的可再生能源利用系统成为必要。氢因其可持续性和高热值被认为是一种有前途的能源载体。由于OER需要1.23 V的高热力学电势,使得该技术无法在实践中应用,且UOR复杂的6电子反应步骤导致动力学迟缓,尽管理论电位很低,但反应需要1.15 V的理论开路电压。因此,开发高效稳定的非贵金属OER/UOR电催化剂可以实现低能耗制氢。
文章要点:
本工作以铁钴镍三金属碱式碳酸盐为牺牲模板原位生长ZIF-67得到具有三维分层纳米阵列结构的MIM@Fe0.1-CoNi CH/NF。MIM@Fe0.1-CoNi CH/NF作为电解水的阳极材料表现出优异的OER/UOR双功能电催化性能。MIM@Fe0.1-CoNi CH/NF在1.0 M KOH的电解液中仅需194 mV和285 mV过电位即可达到10和100 mA·cm-2的电流密度,而在1.0 M KOH + 0.5 M尿素电解液中仅需1.31 V (vs.RHE)即可达到10 mA·cm-2的电流密度。值得注意的是,(+)MIM@Fe0.1-CoNi CH/NF||Pt/C/NF(-)在尿素辅助电解水条件下达到10 mA·cm-2仅需1.36 V (vs.RHE)。本文通过反应前后XPS、DFT计算、in-situ Raman 等手段证明,Fe3+和2-MIM的引入改变了Ni2+和Co2+的电子结构,优化了OER/UOR中间体的吸附行为。总的来说,这项工作为在前驱体模板材料上可控调整MOF材料的界面组装提供了策略,同时为制备清洁能源和废水处理所需催化剂提供了参考。
图文展示:

图1.MIM-Fe0.1CoNi CH/NF的合成示意图。

图2.MIM@Fe0.1-CoNi CH/NF的(a,b)SEM,(c)TEM,(d)HRTEM,(e)SAED,(f)EDX图。

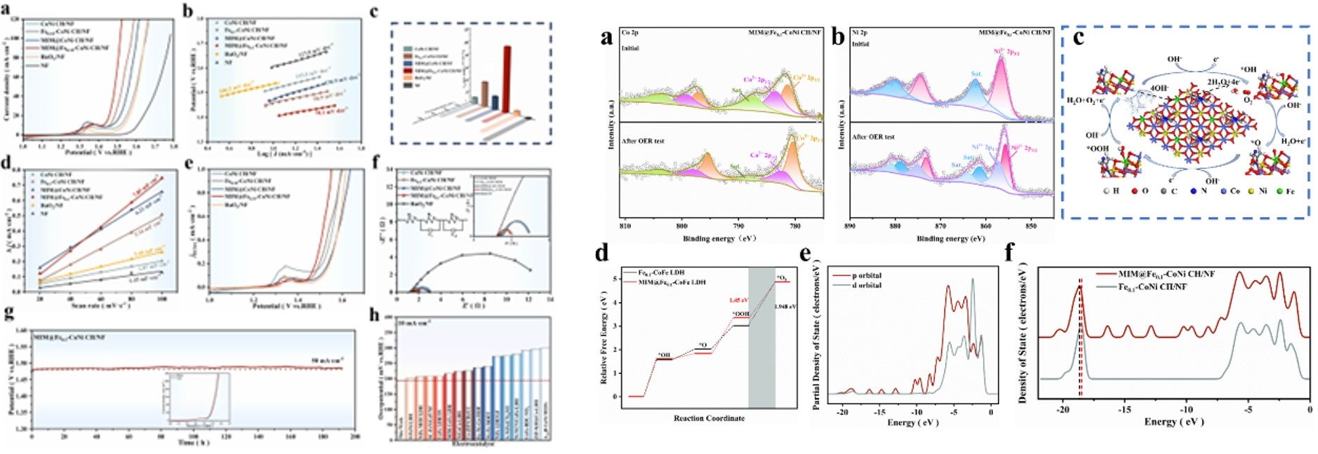
图3.左图系列材料的OER性能测试;右图OER机理探究。

图4. 左图系列材料的UOR性能测试;右图MIM@Fe0.1-CoNi CH/NF的电解水性能测试。
本工作以“Fe-Doped CoNi Layered Hydrogencarbonate Hierarchical Nano-Array Assisted Growth of ZIF-67 as an Efficient OER/UOR Bifunctional Catalyst Reaction for Overall Urea-Water Electrolysis”为题发表在国际知名期刊《Chemical Engineering Journal》(JCR一区,中科院一区TOP,IF=15.1)上,论文第一作者为91黑料
2021级硕士研究生汤鸿雯,91黑料
王萃娟副教授为通讯作者。
文章链接://doi.org/10.1016/j.cej.2024.152023